Kaspersky 11 Device Control

Access To Cd Dvd Drives Via The Device Control Component In Kaspersky Endpoint Security 10 For Windows In Versions Earlier Than Service Pack 2

Access To Cd Dvd Drives Via The Device Control Component In Kaspersky Endpoint Security 10 For Windows In Versions Earlier Than Service Pack 2

How To Get Temporary Access To The Locked Device In Kaspersky Endpoint Security 10 For Windows

How To Get Temporary Access To The Locked Device In Kaspersky Endpoint Security 10 For Windows

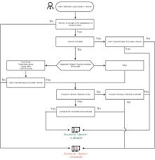
How To Grant Access To The Device In Kaspersky Security Center 10

How To Grant Access To The Device In Kaspersky Security Center 10

How To Grant Access To The Device In Kaspersky Security Center 10

How To Grant Access To The Device In Kaspersky Security Center 10

How To Enable Or Disable Policy Inheritance In Kaspersky Security Center 10

How To Enable Or Disable Policy Inheritance In Kaspersky Security Center 10

How To Get Temporary Access To The Locked Device In Kaspersky Endpoint Security 10 For Windows

How To Get Temporary Access To The Locked Device In Kaspersky Endpoint Security 10 For Windows

How To Get Temporary Access To The Locked Device In Kaspersky Endpoint Security 10 For Windows

Go to the Trusted devices tab and click Add.

Kaspersky 11 device control. Get ultimate level of protection with our award-winning software. Kaspersky offers various levels of protection for your home devices to keep them safe from viruses and online threats. 1 year ago 7 January 2020.

Protection is further enhanced by firewall and application control management capabilities. For correct work with the list of trusted devices upgrade the application to version 1130 or 1140. Devices by ID to add devices by their IDs.

Discover which is best for you. Block with exceptions Wi-Fi only. Looking for FREE security for your PERSONAL mobile devices.

With Ivanti Device and Application Control enabled with Hardening we protect our system files drivers registry keys so with another solution looking to write over what we have already hardened compatibility issues will result. Device Control controls access at the following levels. SID of the user interacting with the device.

For example printers removable drives and CDDVD drives. In Kaspersky Endpoint Security 11 the Encryption Module is included in the application distribution package and will be automatically installed to your computer in the following cases. Ksc_11_11001131_lite_enexe 17762 MB Contains the minimum set of components required for Kaspersky Security Center to run.

Kaspersky Endpoint Security 1150 for Windows version 1150590 Kaspersky Endpoint Security 1140 for Windows version 1140233 Kaspersky Endpoint Security 1130 for Windows version 1130773 Kaspersky Endpoint Security 1120 for Windows version 11202254 and Critical Fix 1 version 11202254. For example this package does not contain the management plug-in for Kaspersky Endpoint Security 10 for Windows. 33 replies dear members.

About Device Control

About Device Control

Kes10 Device Control Add Trusted Devices By Id Mask Secureblog Eu Personal Blog

Kes10 Device Control Add Trusted Devices By Id Mask Secureblog Eu Personal Blog

How To Enable Or Disable Kaspersky Security Network On Mobile Devices Via Kaspersky Security Center 10

How To Enable Or Disable Kaspersky Security Network On Mobile Devices Via Kaspersky Security Center 10

Kes10 Device Control Add Trusted Devices By Id Mask Secureblog Eu Personal Blog

Kes10 Device Control Add Trusted Devices By Id Mask Secureblog Eu Personal Blog

Access Rights To Administration Server And Its Objects In Kaspersky Security Center 11

Access Rights To Administration Server And Its Objects In Kaspersky Security Center 11

Device Control

Device Control

How To Add A Device To The Trusted List In Kaspersky Security Center 10

How To Add A Device To The Trusted List In Kaspersky Security Center 10

How T Adjust The Interface Of The Kaspersky Security Center 10 Console

How T Adjust The Interface Of The Kaspersky Security Center 10 Console

Deploying And Configuring Kaspersky Device Control Policy Youtube

Deploying And Configuring Kaspersky Device Control Policy Youtube

How To Download Latest Application Versions Through Kaspersky Security Center 10

How To Download Latest Application Versions Through Kaspersky Security Center 10

How To Add A Device To The Trusted List In Kaspersky Security Center 10

How To Add A Device To The Trusted List In Kaspersky Security Center 10

How To Add A Device To The Trusted List In Kaspersky Security Center 10

How To Add A Device To The Trusted List In Kaspersky Security Center 10

How To Add A Device To The Trusted List In Kaspersky Security Center 10

How To Add A Device To The Trusted List In Kaspersky Security Center 10

Device Control

Device Control

Source : pinterest.com